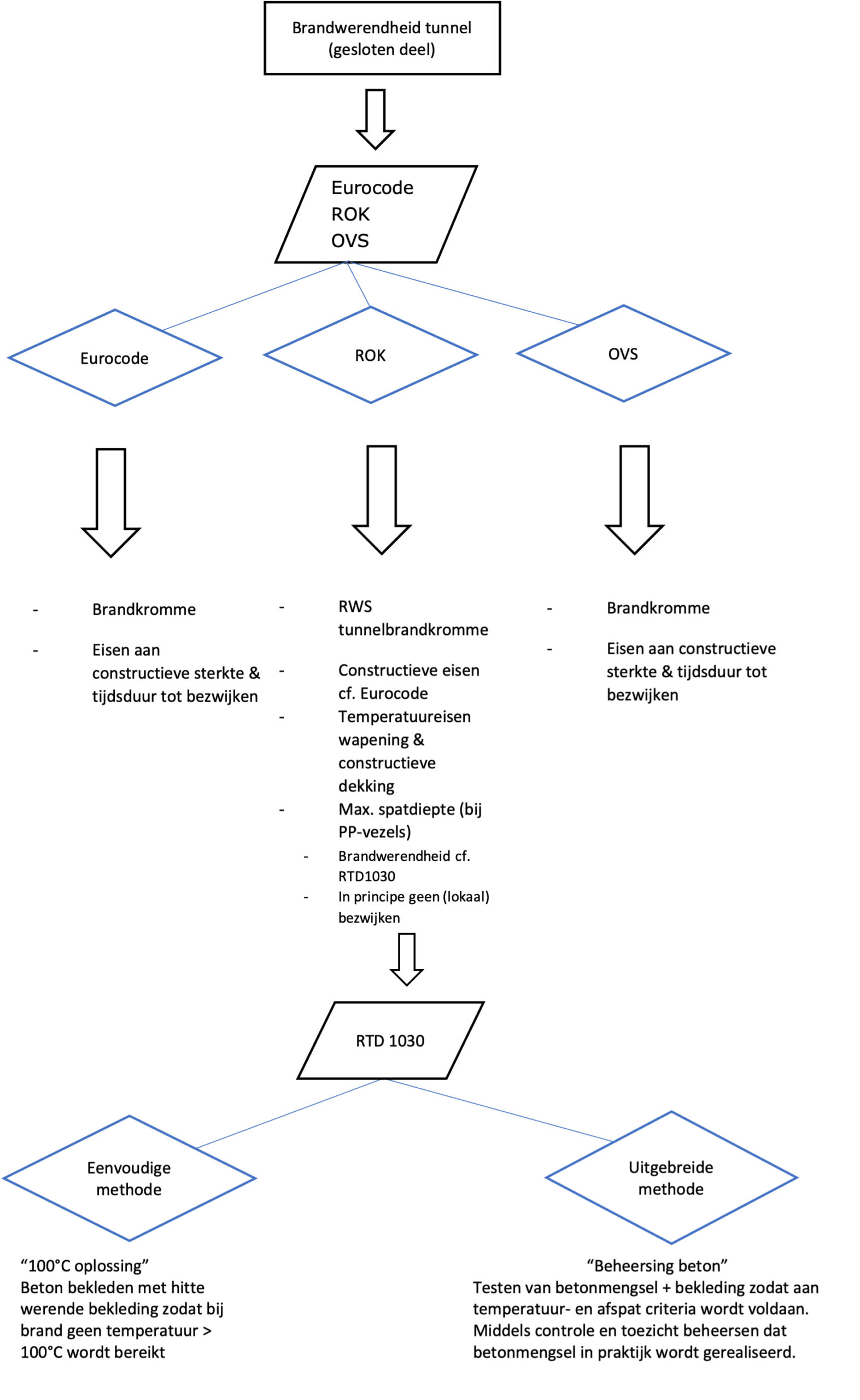
Klik hier om de afbeelding te vergroten (in een nieuw tabblad)
Figuur 106.1 Brandwerendheid tunnel