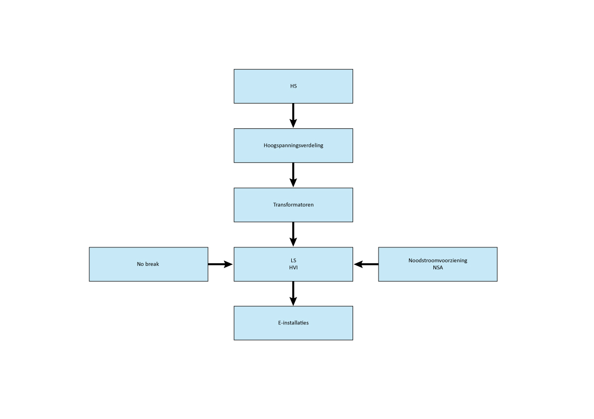
De oriëntatie van de ruimtes volgt uit de relaties tussen de in de ruimten ondergebrachte loop van de elektrische voeding door diverse installaties. Bij de elektrische energievoorziening volgt de oriëntatie van de ruimten bijvoorbeeld de energiestroom. De elektriciteit komt als hoogspanning binnen, dat willen zeggen met een spanning boven 1000 V. Hoogspanning lager dan enkele tientallen kV heet ook wel middenspanning. De hoogspanningsruimte wordt onderverdeeld in twee ruimtes, één voor het elektriciteitsbedrijf (het inkooppunt) en een ruimte voor energieverdeling. Via de hoogspanningsverdeelinrichting (HVI)wordt de elektrische energie verdeeld over enkele transformatoren die de hoogspanning transformeren naar laagspanning. De laagspanningshoofdverdeelinrichting (LS-HVI) verdeelt de elektrische energie over de diverse tunnelinstallaties.
Distributie
Voeding van installaties in tunnels tot ± 2500 m vindt bij voorkeur plaats vanaf één centrale laagspanningshoofdverdeling. Bij grotere lengten is het in verband met kabelverliezen niet efficiënt vanuit één punt te voeden en wordt de energie daarom in de tunnel op hoogspanningsniveau gedistribueerd. Energievoorziening naar de centrale laagspanningshoofdverdeelinrichting wordt geleverd door:
- Het openbare net;
- De noodstroominstallatie;
- Alternatieve energie, bijvoorbeeld een windmolen.
Vanaf de centrale laagspanningshoofdverdeelinrichting wordt energie over de tunnelinstallaties verdeeld en worden eventuele no-breakvoorzieningen gevoed. Bij tunnels met een lengte van ± 500 – 2500 m, met een aansluiting op het openbare net aan één zijde van de tunnel, wordt uit economische overwegingen (beperking van kabelverliezen/kabeldiameters) de laagspanning-stroomvoorziening verdeeld over 2 ehoofdverdeelinrichtingen:
- Een primaire hoofdverdeelinrichting nabij de aansluiting op het openbare net (meestal bij één van de portalen van de tunnel);
- Een secundaire verdeelinrichting nabij het andere portaal van de tunnel.
In het geval van een onderwatertunnel bevindt zich dus in elk landhoofd een hoofdverdeelinrichting. In principe wordt vanuit elke verdeelinrichting een halve tunnellengte gevoed.
In tunnels met een lengte > ± 2500m, is het noodzakelijk in de tunnel één of meer trafostations, aangesloten op een middenspanningsvoeding, te plaatsen (bijv. iedere 1000-1500m), van waaruit secties van de tunnel van laagspanning worden voorzien. Hiervoor moeten verdeeld over de lengte van de tunnel, binnen –of indien mogelijk naast- de tunnelconstructie midden- en laagspanningsruimten worden ingericht. Indien de gehele tunnel moet worden voorzien van noodstroom, kan ervoor worden gekozen eventuele noodstroomaggregaten van middenspanningsgeneratoren te voorzien en in middenspanning aan te sluiten op de centrale middenspanningsvoeding. In de meeste gevallen is het echter economisch voordeliger en minder gecompliceerd een standaard noodstroomaggregaat met laagspanningsgeneratoren te installeren en de geleverde energie d.m.v. een step-up trafo te transformeren naar middenspanning en daarin aan te sluiten op de centrale middenspanningsvoeding.
Kennisbank
